หน้าแรก
ข้อมูลพื้นฐาน
ข้อมูลทั่วไป
ประวัติโรงเรียน
สัญลักษณ์โรงเรียน
วิสัยทัศน์และพันธกิจ
แผนผังโรงเรียน
เพลงโรงเรียน
นโยบายความเป็นส่วนตัว (Privacy Policy)
บุคลากร
คณะผู้บริหาร
กลุ่มสาระการเรียนรู้คณิตศาสตร์
กลุ่มสาระการเรียนรู้วิทยาศาสตร์และเทคโนโลยี
กลุ่มสาระการเรียนรู้ภาษาไทย
กลุ่มสาระการเรียนรู้ภาษาต่างประเทศ
กลุ่มสาระการเรียนรู้สังคมศึกษาฯ
กลุ่มสาระการเรียนรู้การงานอาชีพ
กลุ่มสาระการเรียนรู้สุขศึกษาและพลศึกษา
กลุ่มสาระการเรียนรู้ศิลปะ
เจ้าหน้าที่บริการทั่วไป
เว็บไซต์ PA
ภาพกิจกรรม
ข่าวสาร
ข่าวประชาสัมพันธ์/กิจกรรม
ข่าวประกาศ/รับสมัคร
จดหมายข่าว (Newsletters)
ITA Online
🕛ITA Online 2567
🕛ITA Online 2568
สำหรับประชาชน
🚨ร้องเรียน-ร้องทุกข์/เสนอแนะ
🚨เรื่องร้องเรียนการทุจริตและประพฤติมิชอบ
ถาม - ตอบ (Q&A)
เว็บบอร์ด
ติดต่อ
You are here:
Home
⚖️ข้อมูลพื้นฐาน
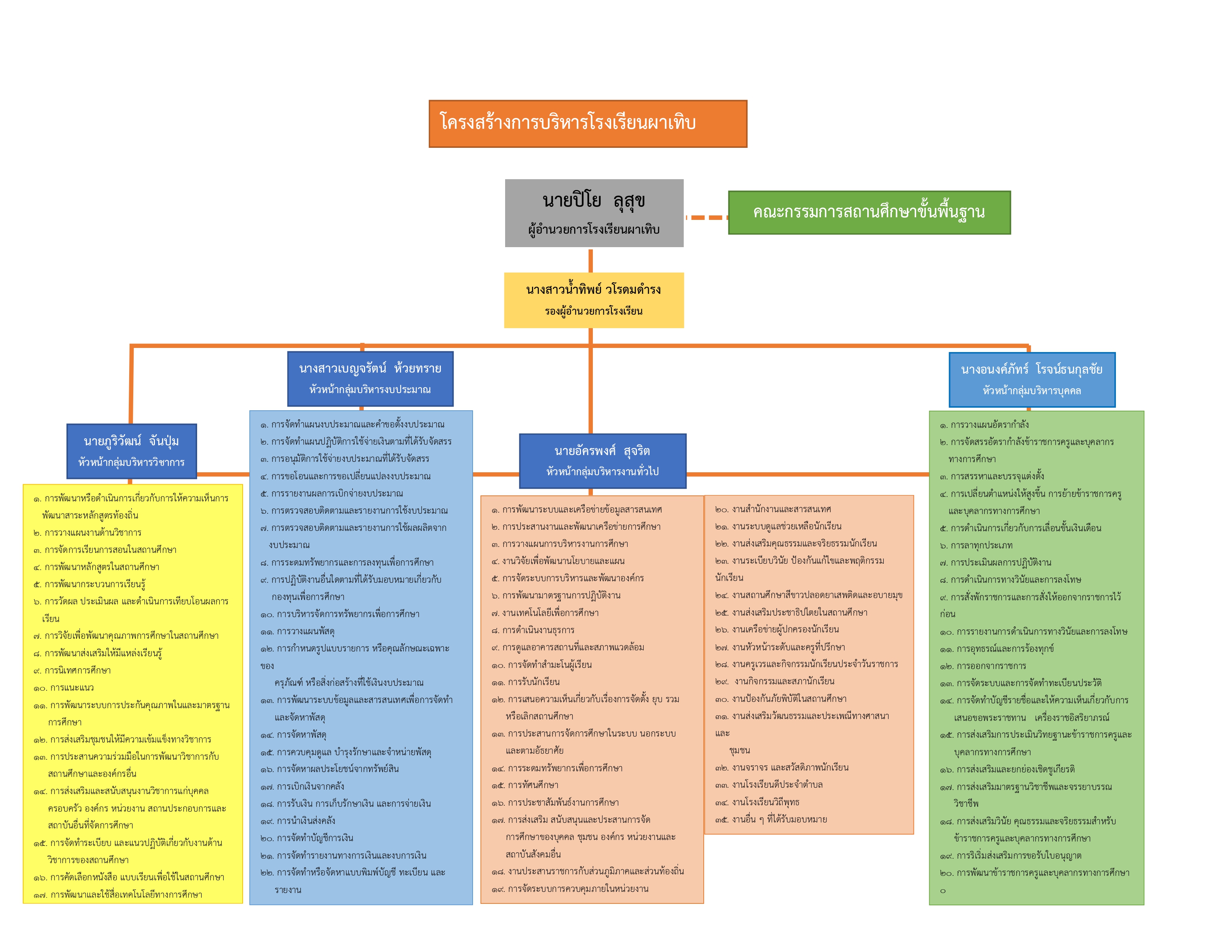
👉O1:โครงสร้างและอำนาจหน้าที่
Details
Written by:
Admin
Published: 23 July 2025
Hits: 91
Previous article: 👉O2:ข้อมูลผู้บริหาร
Prev
ITA Online 2568
⚖️ข้อมูลพื้นฐาน
👉O1:โครงสร้างและอำนาจหน้าที่
👉O2:ข้อมูลผู้บริหาร
👉O3:ข้อมูลติดต่อ
👉O4:ข่าวประชาสัมพันธ์
⚖️การบริหารงานและการใช้จ่ายงบประมาณ
👉O5:แผนยุทธศาสตร์หรือแผนพัฒนา
👉O6:แผนและความก้าวหน้าในการดำเนินงานและการใช้งบประมาณประจำปี
👉O7:คู่มือหรือแนวทางการปฏิบัติงานของเจ้าหน้าที่
👉O8:E-Service
⚖️การจัดซื้อจัดจ้าง
👉O9:รายงานสรุปผลการจัดซื้อจัดจ้างหรือหาพัสดุและความก้าวหน้าการจัดซื้อจัดจ้างหรือการจัดหาพัสดุ ปีงบประมาณ 2568
👉O10:รายงานสรุปผลการจัดซื้อจัดจ้างหรือการจัดหาพัสดุ ประจำปีงบประมาณ 2568
⚖️การบริหารและพัฒนาทรัพยากรบุคคล
👉O11:แผนการบริหารและพัฒนาทรัพยากรบุคคล
👉O12:ประมวลจริยธรรมและการขับเคลื่อนจริยธรรม
⚖️การส่งเสริมความโปร่งใส
👉O13:แนวปฏิบัติการจัดการเรื่องเรียนการทุจริตและประพฤติมิชอบ
👉O14:ช่องทางแจ้งเรื่องร้องเรียนการทุจริตและประพฤติมิชอบ
⚖️การดำเนินการเพื่อป้องกันการทุจริต
👉O15:ประกาศเจตนารมณ์และการสร้างวัฒนธรรม ตามนโยบาย No Gify Policy จากการปฏิบัติหน้าที่
👉O16:การประเมินความเสี่ยงที่อาจเกิดการให้หรือรับสินบนจากการดำเนินงานตามภารกิจของสถานศึกษาประจำปีงบประมาณ พ.ศ .2568
⚖️การส่งเสริมคุณธรรมและความโปร่งใส
👉O17:แนวทาง/โครงการ/กิจกรรมการป้องกันการทุจริต
👉O18:มาตรการส่งเสริมคุณธรรมและความโปร่งใสภายในสถานศึกษา